LTS: Khung cơ cấu hệ thống Giáo dục quốc dân và khung trình độ quốc gia mà Thủ tướng Chính phủ mới ban hành là các quyết định quan trọng của nền giáo dục.
Ưu điểm của các văn bản mới vừa nêu là vận dụng tốt tiêu chuẩn quốc tế về phân tầng giáo dục, đặc biệt là phân chia giáo dục thành hai luồng giáo dục phổ thông – học thuật (general – academic) và giáo dục nghề - chuyên nghiệp (vocational – professional).
Khung cơ cấu hệ thống Giáo dục quốc dân mới chứng tỏ xem giáo dục nghề nghiệp là một bậc của hệ thống giáo dục như Luật giáo dục nghề nghiệp là không thích hợp.
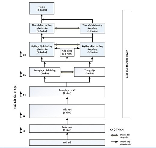
Tuy nhiên, với khung cơ cấu hệ thống Giáo dục quốc dân và khung Trình độ quốc gia mới còn một số vấn đề cần lưu ý: ở bậc 3, bên cạnh “trung học phổ thông” nên là “trung học nghề” chứ không phải là “trung cấp” để học sinh qua bậc này có đủ vốn học vấn học lên bậc cao đẳng, đại học nếu có nhu cầu. Chưa thể nói các quyết định mới đã rút thời gian học đại học phổ biến xuống 3 năm…
Hôm nay, trong bài viết này, GS.Lâm Quang Thiệp - nguyên Vụ trưởng Vụ giáo dục đại học (Bộ GD&ĐT) đề xuất các cách tiếp cận để xử lý các vấn đề này.
Tòa soạn trân trọng giới thiệu cùng độc giả.
Tháng 10/2016, Thủ tướng Chính phủ đã ban hành các quy định mới về khung cơ cấu hệ thống Giáo dục quốc dân và khung trình độ quốc gia theo các quyết định 1981/QĐ-TTg và 1982/QĐ-TTg.
Đây các văn bản hết sức quan trọng về nền giáo dục của đất nước, theo thông thường các luật liên quan đến giáo dục và đào tạo phải được xây dựng tương thích với các quy định này.
![]() |
| GS.Lâm Quang Thiệp (Ảnh: Thùy Linh) |
Tuy nhiên, một số luật về giáo dục và đào tạo của nước ta đã ra đời trước, cho nên ngoài việc chỉ đạo các bộ ngành cụ thể hóa và triển khai thực hiện các quy định mới, ở Điều 3 của quyết định 1981/QĐ-TTg có chỉ đạo là các bộ liên quan cần “đề xuất sửa đổi, bổ sung” Luật giáo dục, Luật giáo dục đại học, Luật giáo dục nghề nghiệp và các văn bản pháp luật có liên quan sao cho phù hợp với các quy định mới.
Vì tầm quan trọng của các quyết định nêu trên đối với giáo dục đại học nên trong bài viết này tôi xin đóng góp một số ý kiến về các văn bản đó.
Ưu điểm của khung hệ thống giáo dục quốc dân, khung trình độ quốc gia mới và sự cần thiết phải sửa đổi luật liên quan
So với dự thảo được đề xuất của Bộ GD&ĐT vào đầu năm 2016, khung hệ thống giáo dục quốc dân mới có ưu điểm rõ rệt.
Đó là vận dụng tốt kinh nghiệm quốc tế phản ánh ở tiêu chuẩn quốc tế về phân tầng giáo dục (International Standard Classification of Education - ISCED) năm 2011 [1].
Đặc biệt là phân chia giáo dục thành hai luồng giáo dục phổ thông – học thuật (general – academic) và giáo dục nghề - chuyên nghiệp (vocational – professional);
| Khung cơ cấu hệ thống giáo dục quốc dân có 4 cấp, phổ thông học 12 năm (GDVN) - Thủ tướng Chính phủ Nguyễn Xuân Phúc vừa ký Quyết định số 1981/QĐ-TTg phê duyệt "Khung cơ cấu hệ thống giáo dục quốc dân". |
Chính vì vậy, văn bản này đã thể hiện được ý tưởng phân luồng giáo dục của Nghị quyết 29-NQ/TW của Trung ương về đổi mới giáo dục.
Từ đó có thể thấy quan niệm “giáo dục nghề nghiệp là một bậc của hệ thống giáo dục quốc dân” như Luật giáo dục nghề nghiệp, tức là cắt ngang hệ thống giáo dục quốc dân, là không hợp lý.
Nếu quan niệm giáo dục nghề nghiệp là một luồng của hệ thống giáo dục, và thiết kế sao cho đảm bảo sự liên thông trong hệ thống giáo dục nói chung thì giáo dục nghề nghiệp sẽ mạnh hơn nhiều, và cũng giảm bớt tính cát cứ trong quản lý nhà nước về giáo dục.
Vì khoanh giáo dục nghề nghiệp trong một bậc học, một hệ thống cô lập, nên điều ấy dẫn đến một tình huống là hệ thống các trường cao đẳng (mà Luật ấy cho rằng chỉ liên quan đến giáo dục nghề nghiệp) phải tách khỏi hệ thống các trường Đại học và được sự quản lý bởi Bộ vốn đang quản lý các trường dạy nghề.
Thực ra, theo thông lệ quốc tế, các trường Cao đẳng và Đại học được bao gồm trong hệ thống “giáo dục sau Trung học”, trong đó các trường Đại học và Cao đẳng tương tác với nhau và phát triển trong khái niệm “giáo dục đại học đại chúng” hoặc “giáo dục đại học phổ cập”.
Tách riêng các trường cao đẳng ra khỏi hệ thống giáo dục đại học sẽ đặc biệt làm yếu các trường cao đẳng, và đó chính là nguyên nhân tạo nhiều tâm tư và phản ứng từ các trường cao đẳng, và Chính phủ đã phải chỉnh sửa chủ trương này.
Từ điều các phân tích nêu trên có thể thấy Luật giáo dục nghề nghiệp là một luật trước hết cần đề xuất sửa chữa theo Điều 3 của quyết định 1981/QĐ-TTg để tương thích với khung cơ cấu hệ thống giáo dục mới.
![]() |
| Hình 1. Khung cơ cấu hệ thống Giáo dục quốc dân theo Quyết định 1981/QĐ-TTg (Ảnh chụp màn hình) |
Những vấn đề của khung hệ thống giáo dục quốc dân và khung trình độ quốc gia mới cần làm rõ và có thể điều chỉnh trong tương lai
Trước khi xây dựng cơ cấu hệ thống giáo dục quốc dân, Nghị quyết 29-NQ/TW của Hội nghị Trung ương lần thứ 18 khóa 11 về đổi mới giáo dục đã nêu rõ các yêu cầu đối với cơ cấu hệ thống đó:
“Đổi mới hệ thống giáo dục theo hướng mở, linh hoạt, liên thông giữa các bậc học, trình độ và giữa các phương thức giáo dục, đào tạo”.
Theo tinh thần đó, tôi xin nêu một số ý kiến đóng góp về khung hệ thống giáo dục quốc dân và khung trình độ quốc gia mới với mong muốn các hệ thống mới thể hiện tốt hơn tư tưởng của Nghị quyết 29-NQ/TW.
Một là, theo sơ đồ Hình 1, ở bậc 3 luồng bên trái ghi “trung học phổ thông”, còn bên phải ghi “trung cấp”. Tôi cho rằng luồng bên phải của bậc 3 nên là “trung học nghề” chứ không phải trung cấp.
Hiện nay các thuật ngữ sơ cấp, trung cấp thường dành để nói về trình độ tay nghề mà không quan tâm đến học vấn, còn nếu là “trung học nghề” thì trong chương trình học ngoài yêu cầu về tay nghề còn yêu cầu một mức học vấn tối thiểu bậc trung học, điều đó vừa đảm bảo tính vững chắc của trình độ nghề nghiệp trong thời đại mới, mà còn đảm bảo ý tưởng “liên thông” nêu ở Nghị quyết 29-NQ/TW, vì khi có điều kiện và nhu cầu, học viên tốt nghiệp trung học nghề có thể chuyển lên học ở bậc 4 (Cao đẳng, Đại học).
Hai là, quyết định 1981/QĐ-TTg về khung cơ cấu hệ thống giáo dục quốc dân mới có nêu: “Chương trình đào tạo đại học có thời gian tương đương 3 đến 5 năm học tập trung”, do đó nhiều người giải thích là thời gian đào tạo đại học phổ biến sẽ rút từ 4 năm xuống 3 năm.
Tuy nhiên ở Quyết định 1982/QĐ-TTg lại ghi “Bậc 6 (bậc Đại học) yêu cầu khối lượng học tập tối thiểu 120 tín chỉ”.
Đào tạo đại học còn 3 năm không có nghĩa là sẽ giảm chương trình hiện hành(GDVN) - Khi rút thời gian hệ đại học xuống còn 3 năm, buộc các giáo viên phải biết lựa chọn chương trình giảng dạy, giáo trình cụ thể, không đi lan man như trước. |
Rất tiếc là trong Quyết định 1982/QĐ-TTg đưa ra quy định đơn vị tín chỉ cho mọi bậc học, nhưng hoàn toàn không có định nghĩa về tín chỉ!
Nếu giả thiết ”tín chỉ” được định nghĩa như ở "Quy chế Đào tạo đại học và cao đẳng hệ chính quy theo hệ thống tín chỉ" ở Quyết định số 43/2007/QĐ-BGDĐT ngày 15/8/2007 thì:
“Một tín chỉ được quy định bằng 15 tiết học lý thuyết; 30 - 45 tiết thực hành, thí nghiệm hoặc thảo luận; 45 - 90 giờ thực tập tại cơ sở; 45 - 60 giờ làm tiểu luận, bài tập lớn hoặc đồ án, khoá luận tốt nghiệp”.
Và “Đối với những học phần lý thuyết hoặc thực hành, thí nghiệm, để tiếp thu được một tín chỉ sinh viên phải dành ít nhất 30 giờ chuẩn bị cá nhân”.
Định nghĩa tín chỉ này tương tự như định mức tín chỉ theo học kỳ 16 tuần (semester) của Mỹ. Theo định mức này, một năm học tương đương 30 tín chỉ, có nghĩa 120 tín chỉ tương đương với 4 năm học.
Bộ GD&ĐT từng giải thích là Quyết định 1981/QĐ-TTg về khung cơ cấu hệ thống giáo dục quốc dân như vậy là theo quá trình Bologna của EU.
Thực ra văn bản Bologna quy định bậc cử nhân ít nhất (at least) là 3 năm chứ không phải đồng nhất 3 năm.
Trong các nước châu Âu, Vương quốc Anh quy định Bachelor 3 năm, nhưng trước khi vào đại học học sinh phổ thông của họ phải học thêm năm thứ 13, có thể xem như dự bị đại học, để lấy chứng chỉ “mức A” (A level).
Do đó chương trình cử nhân của Anh quốc đi ngay vào phần giáo dục chuyên nghiệp (professional education) chứ không dành nhiều thời gian cho phần giáo dục tổng quát (general education) như chương trình cử nhân của Mỹ.
Một số quốc gia khác, chẳng hạn Liên bang Nga, khi gia nhập quá trình Bologna lại đưa vào chương trình cử nhân 4 năm mà trước kia chưa có trong hệ thống giáo dục đại học Nga, tốt nghiệp chương trình cử nhân mới đó sinh viên được cấp bằng “baccalavr” theo phiên âm từ tiếng Nga.
Từ các phân tích trên đây, để vận dụng các quyết định 1981/QĐ-TTg và 1982/QĐ-TTg cho bậc giáo dục đại học, Bộ GD&ĐT cần:
- Làm rõ các quy định ở hai văn bản trên liên quan đến thời gian đào tạo ở bậc đại học;
- Nếu định hướng thời gian đào tạo đại học phổ biến sẽ rút xuống 3 năm nhưng vẫn đảm bảo nội dung chương trình như cũ và giữ mức tối thiểu 120 tín chỉ như quy định ở quyết định 1982/QĐ-TTg, thì cần tăng cường độ học tập của sinh viên lên rất nhiều trong 3 năm đại học;
- Nếu định hướng thời gian đào tạo đại học phổ biến sẽ rút xuống 3 năm trên cơ sở đổi mới chương trình và phương pháp đào tạo thì cần thiết kế lại chương trình, tăng chất lượng và giảm bớt thời lượng một số môn học, kể cả các môn giáo dục ý thức hệ hiện rất kém hiệu quả nhưng ít người muốn trực tiếp đề cập.
- Nếu chưa cải tiến được chương trình đào tạo và phương pháp giảng dạy thì vẫn nên giữ thời gian đào tạo 4 năm.
Khi định hướng rút thời gian đào tạo đại học phổ biến xuống 3 năm người tốt nghiệp đại học nước ta sẽ gặp thách thức về khả năng được công nhận học tiếp các bậc học cao hơn ở nước ngoài.
Ba là, trong hai luồng giáo dục phổ thông – học thuật và giáo dục nghề - chuyên nghiệp, luồng bên phải của sơ đồ hệ thống có bậc “Thạc sĩ ứng dụng” nhưng không còn bậc trên cùng tương đương với bậc tiến sĩ ở luồng bên trái.
Mặt khác, ở quyết định 1982/QĐ-TTg, ở mục 5g và 5h Điều 1 có quy định các bằng “tương đương” với bằng Thạc sĩ và Tiến sĩ.
Từ đó nảy sinh vấn đề: tại sao ở luồng bên phải không thiết kế thêm bậc trên cùng là “Tiến sĩ ứng dụng” hoặc “Tiến sĩ chuyên nghiệp?”.
Ở một số nước như Hoa Kỳ, Đài Loan, hai luồng giáo dục học thuật và giáo dục chuyên nghiệp đều được thiết kế lên đến bậc trên cùng.
Trong hệ thống giáo dục Hoa Kỳ, phía trên cùng của luồng bên trái là trình độ Ph.D. còn luồng bên phải là Doctor of Medicine (M.D.), Doctor of Law (L.L.D) v.v...[2].
Về kiểu thiết kế hai luồng lên đến tận trên cùng, người ta giải thích đơn giản: “xã hội cần các nhà khoa học theo hướng Einstein, đồng thời cũng cần các nhà công nghệ theo hướng Edison”.
Do vậy, chúng ta nên thiết kế luồng giáo dục nghề nghiệp lên đến tận bậc trên cùng vừa hợp lý về tính hệ thống, góp phần tạo nên nhân lực nghề nghiệp trình độ cao, vừa có tác động tốt về tâm lý: những người đi theo luồng giáo dục nghề nghiệp hoàn toàn không bị hạn chế con đường thăng tiến.
Ở Việt Nam, chẳng hạn đối với ngành y, văn bằng cao nhất về nghề nghiệp (chuyên khoa 2) hoàn toàn có thể xem là tương đương với văn bằng cao nhất về học thuật (tiến sĩ y khoa).
Tài liệu tham khảo:
1. International Standard Classification of Education – ISCED, 2011 http://www.uis.unesco.org/Education/Documents/isced-2011-en.pdf
2. A Brief Guide to U.S. Higher Education, 2001. American Council on Education.



